76net必赢·(BWIN)唯一官方网站
设为首页
|
加入收藏
|
联系我们
首页
关于我们
研究院简介
组织结构
学者风采
联系我们
新闻通知
通知公告
学术活动
学术动态
智库建设
工作规划
成果简报
工作简报
科研项目
纵向项目
横向项目
研究成果
研究报告
研究论文
研究著作
研究团队
新型城镇体系战略构建与实施路径研究团队
信息技术战略应用与城乡规划优化研究团队
城镇差异化发展战略与城镇特色发掘研究团队
城镇发展体制机制与协同治理研究团队
首页
>
研究成果
>
研究著作
>
正文
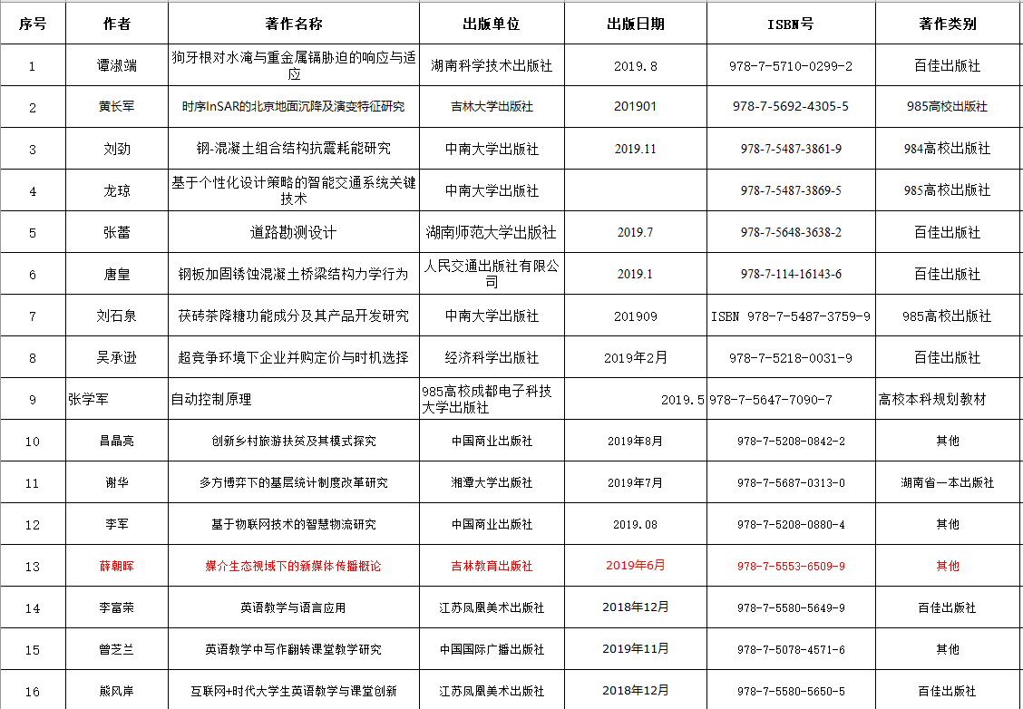
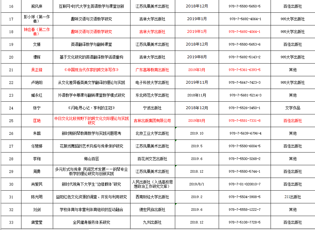
2019年76net必赢官网专家专著汇总
作者:
时间:2020-01-15
点击数:
上一条:
2020年76net必赢官网专家专著汇总
下一条:
2018年76net必赢官网专家专著汇总